【環球網財經報道 記者譚雅文】10月14日,國際金價突破4170美元/盎司後回落。本月金價持續創新高,激發了市場投資熱情。在此背景下,銀行業密集發佈風險提示,並着手對貴金屬業務進行一輪調整。
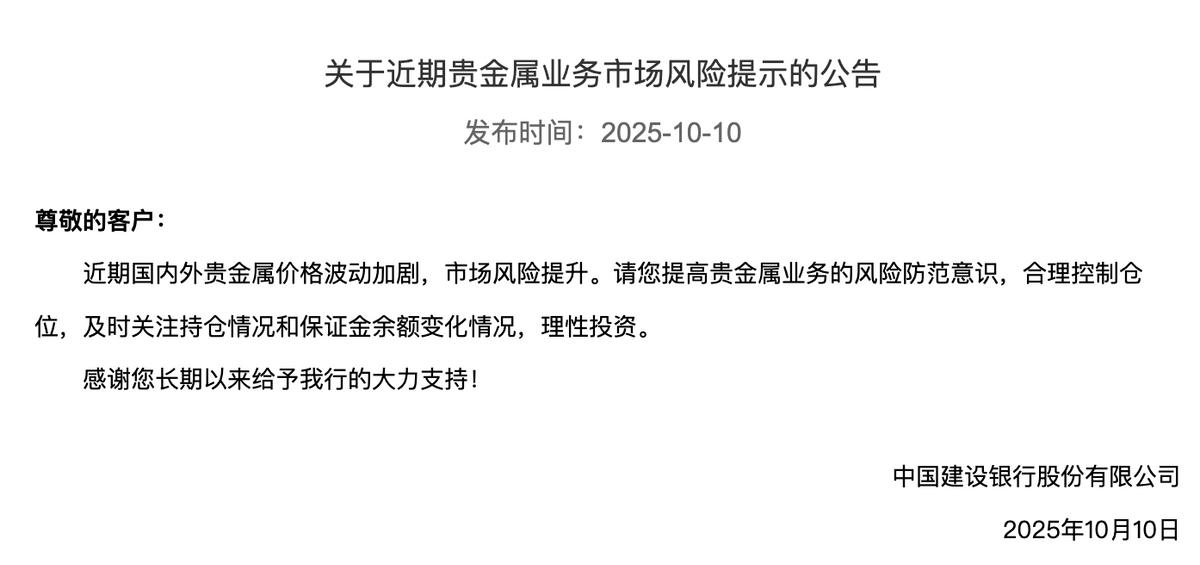
日前,建設銀行與工商銀行相繼發佈風險提示稱,近期影響市場不穩定的因素持續增加,貴金屬價格波動較大。提醒投資者關注市場變化,提高風險防範意識,合理安排貴金屬資產規模。建設銀行在風險提示中還建議,投資者及時關注持倉情況和保證金餘額變化情況。

此前,招商銀行等六家銀行亦對貴金屬相關業務進行了調整。業內分析認爲,銀行此時提高投資門檻,旨在過濾部分風險承受能力較弱的投資者,避免盲目追高導致的損失。
銀行業密集調整貴金屬業務
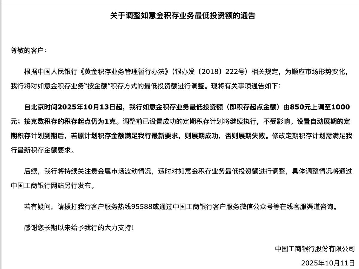
此次銀行貴金屬業務的調整呈現出明顯的協同性和及時性。除了發佈貴金屬價格波動風險提示以外,工商銀行還對如意金積存業務最低投資額進行調整。
10月13日起,工商銀行如意金積存業務最低投資額(即積存起點金額)由850元上調至1000元。同時,該行表示後續將持續關注貴金屬市場波動情況,適時對如意金積存業務最低投資額進行調整。

早前,興業銀行於9月22日公告稱,計劃調整積存金活期及普通定期業務按金額購買方式的購買起點金額:按金額交易時,單次購買、新增定投購買起點由900元起調整爲1000元起。
蘇商銀行特約研究員武澤偉向記者分析稱,金價在突破4000美元/盎司後波動劇烈,市場不確定性顯著增加。銀行上述措施通過提高參與成本,促使投資者理性評估自身風險偏好,間接抑制非理性投機行爲。
“從市場影響看,銀行主動調整業務參數,不僅履行了投資者適當性管理義務,還有助於平抑市場波動,防止風險向金融體系傳導,反映了金融機構在金價高位環境下對穩定運營和消費者權益保護的重視,通過引導資金規模合理化,爲市場過熱情緒降溫,長期看有利於培育健康投資環境。”武澤偉表示。
記者查詢發現,“十一”前夕,還有中國銀行、農業銀行、平安銀行、廣發銀行、招商銀行等對貴金屬相關業務進行了調整。其中,廣發銀行自9月30日收盤清算時起,黃金延期合約的保證金比例由23%調整至31%,白銀延期合約的保證金比例由26%調整至34%。

中國銀行自9月26日收盤清算時起,將上金所黃金延期合約的保證金比例從14%調整爲16%,客戶保證金比例由39.76%調整爲39.84%。同時,將漲跌幅度限制從13%調整爲15%。
招商銀行、平安銀行也於9月26日收盤清算後調整了Au(T+D)等合約的保證金比例。此外,農業銀行自9月26日收盤清算時起,將Au(T+D)、mAu(T+D)合約下一交易日起漲跌幅度限制從13%調整爲15%;Ag(T+D)合約下一交易日起漲跌幅度限制從16%調整爲18%。
武澤偉認爲,上調保證金比例等措施主要基於風險控制與市場穩定的雙重需要。保證金比例提升可增強風險緩衝能力,防止價格劇烈波動時的連鎖平倉風險。當前國際金價受美聯儲政策、地緣政治等多因素驅動,敏感度高且易出現跳空行情。銀行此舉是對波動率攀升的預判性響應,通過收緊交易規則降低槓桿風險,有助於確保市場在高位波動中的穩健運行。
北京奧優國際董事長張玥進一步分析表示,銀行上調代理上金所黃金、白銀延期合約的保證金比例,並調整漲跌幅,還出於以下考慮:貴金屬衍生品交易通常帶槓桿,保證金上調可降低爆倉風險,避免客戶因劇烈波動導致穿倉。
在業內看來,貴金屬業務調整,長期來看有利於市場穩健發展。張玥表示,短期可能抑制部分小額交易,但長期有助於市場穩健發展。此類措施能緩解銀行自身風險敞口,並引導市場從情緒化交易轉向理性投資。
國際金價衝高後回落
值得注意的是,10月以來,國際金價漲勢加速,波動顯著加劇。在“十一”期間首次突破4000美元/盎司的重要關口後,金價於10月14日上演“過山車”行情。截至發稿時,倫敦現貨黃金最高觸及4179美元/盎司後大幅回調至4110美元/盎司。COMEX黃金期貨也一度觸及4190美元/盎司,隨後回落至4120美元/盎司。

對於黃金後市,機構普遍認爲震盪將是主旋律。中信期貨認爲,若短線技術超買帶來調整,4000美元爲首要支撐位,價格波動率上行或引發階段性獲利回吐。招商期貨則表示,多重因素疊加,COMEX金價創新高後或進入寬幅震盪,白銀價格衝高之後,快速回調壓力大。
光大期貨也在研報中提到,金價已突破4000美元/盎司,上方空間存不確定性,同樣也會加劇市場的不安,多頭存在獲利了結情緒。建議投資者從資產配置的角度出發持有黃金,不宜大幅追多,年內至今金價已上漲53%,從歷史行情來看也較爲罕見,四季度宜寬幅震盪整理來看待。
專家建議避免盲目追高
“投資者參與黃金及相關衍生品交易時,需系統性調整策略以應對潛在風險。首要原則是強化風險意識,認清貴金屬價格受宏觀政策、地緣事件等多因素影響,短期波動劇烈,應基於自身財務狀況與風險承受能力合理配置資產規模,避免過度集中或槓桿濫用。”武澤偉建議,實際操作中,需注重倉位管理,嚴格控制持倉比例,可考慮採用分批建倉或止盈止損策略,減少單次交易風險暴露。
專家指出,長期而言,投資者應將貴金屬作爲多元化資產配置的一部分,而非單向投機工具,持續關注市場動態與銀行風險提示,保持理性心態,在把握避險屬性同時優先保障本金安全,避免盲目追高或依賴短期預測。
張玥則表示,投資者在當前環境下應更注重風險管理和策略適配:避免高位重倉,單品種配置比例建議不超過總資產的10%-15%。普通投資者可轉向實物黃金、黃金ETF等低槓桿品種;專業投資者若參與衍生品交易,需嚴格設置止損並對沖風險。